
- 康明斯柴油發電機組
- 上柴柴油發電機組
- 玉柴柴油發電機組
- 移動拖車發電機組
- 靜音發電機組
- 無錫斯坦福發電機型號
- 上海斯坦福發電機型號
- 馬拉松發電機
- 英格發電機型號ENGGA
- 眾智控制器
- 深海控制器
- 頂博云平臺管理系統
- 小型發電機組/電焊發電機組/多功能發電機組
- 15-40KW汽油靜音發電機組>
- 10-20KW汽油靜音發電機組(雙缸風冷)>
- 5KW汽油靜音發電機組>
- 10-20KW汽油發電機雙缸風冷>
- 8KW汽油機開架式發電機組>
- 5KW汽油機開架式發電機組(可做5KW,6KW,8KW)>
- 10-20KW靜音型燃氣&汽油機組(雙缸風冷)>
- 200A-300A汽油發電焊機(雙缸風冷)>
- 120A-180A汽油發電焊機>
- 300A-600A柴油發電焊機(四缸水冷)>
- 250A柴油發電電焊機>
- 20KW汽油變頻發電機組>
- 10KW汽油變頻發電機組>
- 5KW靜音汽油變頻發電機組>
- 5KW汽油變頻發電機組>
- 3KW手提式變頻汽油發電機>
- 基站專用直流電機>
- 10-20KW柴油發電機組靜音(雙缸風冷)>
- 10-20KW柴油發電機組(雙缸風冷)>
- 5-8KW柴油靜音發電機組(單缸風冷)>
- 5-8KW柴油發電機組開架式(單缸風冷)>
- 700W背負式汽油發電機組>
- 5KW汽油移動照明燈>
- 4-8寸汽油機水泵參數報價>
- 防汛排澇移動泵車
- 沃爾沃柴油發電機組
- 珀金斯柴油發電機組
- 韓國斗山發電機組
- 道依茨柴油發電機組
- 德國奔馳柴油發電機組
- 無動柴油發電機組
- 威曼柴油發電機組
- 里卡多柴油發電機組
- 濰柴柴油發電機組
- 通柴柴油發電機組
- 濟柴柴油發電機組
- 移動汽車發電機組
- 集裝箱發電機組
- 雙電源自動切換和遙控
- 燃氣發電機組
- 高壓發電機組
- 柴油發電機配件
- 西門子發電機
桂林某電力攜手廣西頂博 共筑高效能源保障新標桿——200KW防雨罩型拖車發電機組采購項目簽約
近日,桂林某電力公司與廣西頂博發電機組制造有限公司正式簽署采購合同,引進一批高性能200KW防雨罩型拖車發電機組,為區域電力應急保障和工程建設提供強勁動力支持。此次合作標志著雙方在能源裝備領域的技術協同邁上新臺階,也為南方地區復雜環境下的電力供應解決方案樹立了新標桿。

精準匹配需求:定制化設計破解行業痛點
桂林某電力作為區域電力基礎設施建設的核心企業,長期承擔著電網運維、應急搶修及大型工程電力保障任務。面對南方多雨潮濕的氣候條件和野外作業的復雜場景,傳統發電機組易因進水、腐蝕導致性能衰減,成為制約項目推進的痛點。
產品亮點與技術參數
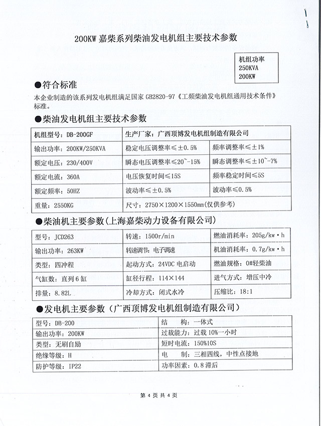
本次采購的200KW防雨罩型拖車發電機組,集成了上海嘉柴動力設備有限公司的JCD263柴油機與廣西頂博發電機組制造有限公司的DB-200發電機,搭配眾智生產的HGM6110N控制模塊,形成了一套高效、穩定的電力供應系統。該機組不僅具備自啟動自停機裝置、啟動用蓄電池(150A)、消音器、8小時工作底部油箱等實用配置,還隨機附帶了詳盡的技術資料,為用戶提供了全方位的支持。
在技術參數方面,該發電機組表現出色。機組型號為DB-200GF,輸出功率高達200KW/250KVA,額定電壓為230/400V,額定電流360A,額定頻率50HZ,確保了電力輸出的穩定性和可靠性。其重量僅為2550KG,便于運輸和安裝。同時,機組還具備出色的電壓和頻率調整能力,穩定電壓調整率≤±0.5%,瞬態電壓調整率≤20-15%,電壓恢復時間≤15S,波動率≤±0.5%,確保了電力質量的優異。
柴油機方面,上海嘉柴動力設備有限公司的JCD263型號柴油機以其卓越的性能脫穎而出。輸出功率高達263KW,采用四沖程、直列6缸設計,排量8.82L,轉速1500r/min,通過電子調速實現精準控制。其24VDC電啟動方式、閉式水冷冷卻系統以及增壓中冷的進氣方式,共同確保了柴油機的高效運行。此外,該柴油機還具備較低的燃油消耗率(205g/kw.h)和機油消耗率(0.7g/kw.h),進一步降低了運行成本。
發電機方面,廣西頂博發電機組制造有限公司的DB-200型號發電機同樣表現不俗。輸出功率200KW,采用無刷自勵技術,絕緣等級達到H級,防護等級為IP22,確保了發電機的安全性和耐用性。其一體式結構設計、過載10%一小時的過載能力以及150%10S的短時電流,使得該發電機能夠應對各種復雜的電力需求。同時,三相四線、中性點接地的制式以及0.8滯后的功率因素,進一步提升了發電機的適用性和穩定性。

質量保障與售后服務
廣西頂博發電機組制造有限公司在產品質量上嚴格把關,確保每一臺發電機組都符合國家GB2820-97《工頻柴油發電機組通用技術條件》的標準。此外,公司還提供了全方位的售后服務,包括技術指導、維修保養等,確保用戶在使用過程中無后顧之憂。這種從產品到服務的全方位保障,不僅增強了用戶的信任度,也為雙方的合作奠定了堅實的基礎。
合作展望與行業影響
此次采購合同的簽署,不僅為桂林某電力公司提供了優質的電力設備支持,也為廣西頂博發電機組制造有限公司開拓了更廣闊的市場空間。雙方的合作,不僅有助于提升電力供應的穩定性和可靠性,也將推動電力設備制造行業的創新與發展。未來,雙方將繼續深化合作,共同探索電力設備制造領域的新技術、新應用,為社會的可持續發展貢獻力量。
此次200KW防雨罩型拖車發電機組采購合同的簽署,是桂林某電力公司與廣西頂博發電機組制造有限公司攜手共進的新起點。我們期待雙方在未來的合作中,能夠創造出更多的輝煌成就,共同書寫電力設備供應領域的新篇章。







桂公網安備45010702002247